Instance Verification Kit (IVK)
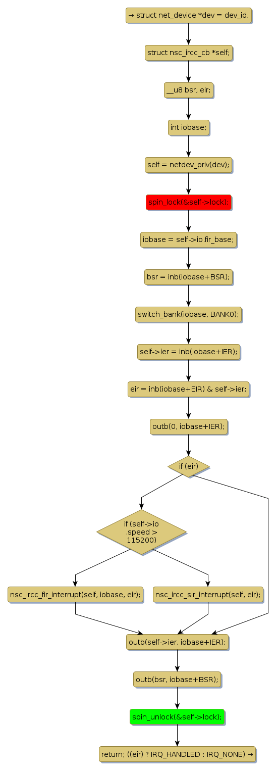
spin lock @ [53346+23+/linux-3.19-rc1/drivers/net/irda/nsc-ircc.c]
Instance Signature: lock
|
The Matching Pair Graph:
|
|
Function Name
|
Control Flow Graph (CFG)
|
Events Flow Graph (EFG)
|
Source Correspondence
|
|
nsc_ircc_interrupt
|
|
|
[53183+18+/linux-3.19-rc1/drivers/net/irda/nsc-ircc.c]
|